广告 ☭ 马列毛主义与革命左翼大群 ☭ 上电报大群找真同志与真战友
https://t.me/longlivemarxleninmaoist
加井冈山机器人 Chingkang(@maoistQAIIbot)为电报(纸飞机)好友,可获得大群发言权
各机会主义组织简要说明
编者按:
1、学生控诉的背后,反映的是无产阶级和资产阶级间不可调和且越发尖锐的阶级矛盾,资产阶级专政下的教育体系完全是无产阶级的牢笼枷锁,是资产阶级对无产阶级进行全面专政,为一小撮寄生于无产阶级劳动人民身上的吸血鬼、为资产阶级专政的剥削政权服务的工具,但不论资产阶级如何灌输如何掩盖,阶级矛盾是绝无可能被掩盖得住,但学生们的自发斗争和无数起无产阶级的自发斗争一样,全部破产,所以学生、无产阶级子弟要得解放,唯有投身于无产阶级的革命浪潮中,在贯彻政治报路线的革命先锋队的领导下,通过自觉的政治斗争、革命实践提高无产阶级的组织程度,但革命先锋队显然不是从天而降,唯有贯彻政治报路线,从地下到地上进行踏踏实实的组织建设、自觉的路线斗争,才能逐步建设完善发展无产阶级专政的革命政权,为争取革命胜利建设好组织的物质基础,推进革命发展。
2、所谓“人才”也是有阶级立场的人才,服务于资产阶级的御用知识分子“人才”和一辈子的螺丝钉“奴才”是资产阶级利润挂帅下的必然结果,那些主动内卷、坚持所谓“严师出高徒”的家长,实际上是资产阶级全面专政和灌输下的受害者。而部分所谓“觉醒”的人又如何呢?自发性斗争在资产阶级的工业化镇压下是激不起半点浪花的,虚无缥缈的政治影响力是撼动不了中修分毫的。无产阶级必须觉悟起来,组织起来,靠什么?靠先锋队的领导,靠地下的社会主义的物质基础,不断改造自己成为真正的“人才”——又红又专的无产阶级革命战士,推动革命不断前进,进而推翻中修反动统治。
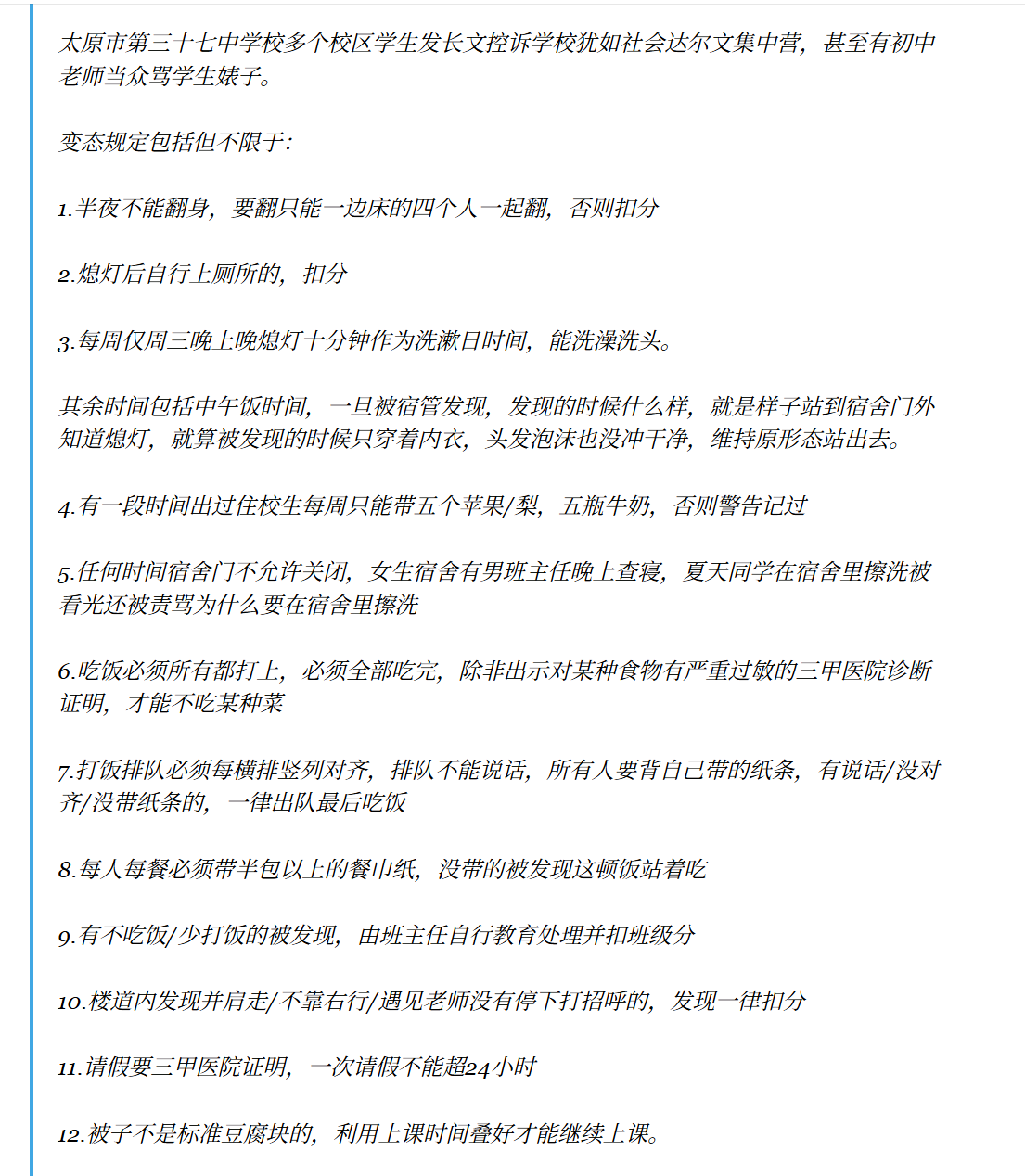
近日,太原三十七中的真实情况又伴随着学生们的一道道的控诉在网上一石激起千层浪般传播开来。从学生们的控诉中,可以一窥当今中修资本主义利润挂帅下教育的残酷现状。在这里,在残酷的资本主义思想下,学校成为了现代“种姓”的实行者,学生们不仅仅被压缩了休息时间,吃着食堂敷衍的饭菜,就连大小便也要被控制,甚至连患病的学生也得不到基本的人道主义待遇。
实际上这种管理方式不仅仅只存在于太原三十七中,而是在全国各地广泛存在着,如:“江西瑞金中学的"下跪检讨"、汉中龙岗中学的"小黑屋禁闭"、许昌六中的"教师霸凌致死""。由此看来,只要是资产阶级统治的地方,仍然推行着资本主义利润挂帅的思想,那么这种残酷教育的形成便是必然发生的事情。因为从1976年,文化大革命结束,无产阶级被资产阶级篡夺了政权的这一天起,被压制了三十年之久的党内资产阶级终于可以肆无忌惮的在全国范围内全方面的复辟,那么教育自然也是其不可缺少的一环,因此之前无产阶级所推行的因材施教,实践为主读书为辅的无产阶级教育方式和工农兵三结合民主集中推荐上大学的无产阶级教育选拔体系便被分数挂帅的,以分数决定人三六九等的资产阶级教育所替代了。
资产阶级教育制度的根本目的是为了维护资产阶级的利益,为了培养出资产阶级所需要的”人才“那么资产阶级需要什么样的人才呢?自然是不会反抗,不会思考,只知道听从老师/上级/领导命令的奴才了,于是乎资产阶级便尝试着通过教育培养一批又一批服从资产阶级思想,以利益挂帅为指导的学生,以资产阶级的意识形态灌输他们,妄想要阶级矛盾被平复,幻想着无产阶级就这样被其洗脑。在这个过程中,马列毛主义思想也被其篡改,从原先以阶级斗争为纲扭曲成为了只讲三从四德,君臣之道的披着红皮的现代儒家,从小学,初中,高中乃至大学,学习的内容也不再是实践为主,注重实践和学习结合的科学知识和思想,而是资产阶级化的如何更好的进厂当奴才和供学阀们吸血的高级奴才。
然资产阶级的洗脑注定无法成功,学生们作为无产阶级子弟,对资产阶级教育制度的反抗也是必然的,这次太原三十七中的事件就起始自学生们的反抗中,学生们自发的通过抖音去反抗学校,想向这个资产阶级社会去控诉他们所受到的压迫,但是自发的斗争注定是失败的,被资产阶级们像吹口气般的轻易解决了把热度压了下去,毕竟资本主义社会下的媒体也只会是资产阶级们的口舌。不仅如此,资产阶级社会更理解不了学生们的斗争精神,尤其是从一大堆泼冷水和给资产阶级教育洗地的家长们,这些家长们被利润挂帅的思想所主导,满脑子都是所谓的严师出高徒,认为学校管得严学生才能成”才“实际上这只是资产阶级们的谎言,是对其培养资本主义下奴隶这一行为的掩饰。
但自发性的斗争是注定失败的,散漫且无组织的自发群众运动也是不可能推翻资产阶级的。在庞大的资产阶级暴力机构面前,自发性的反抗犹如蚍蜉撼树一般,真正走得通的路只有一条:”将自发的变为自觉的,将散漫且无组织的自发群众运动变为紧密且有组织的革命斗争“不过这一切并不是靠想象或者靠机会主义者们不怕死不要命的所谓的跳在资产阶级脸上宣传就能做到的,想要有组织的反抗必然需要在政治报路线和全国一盘棋的思想指导下,建立一个地下革命组织,这个地下革命组织在内部实行着无产阶级专政和社会主义生产方式,它实际上是一个新的无产阶级社会的雏形,伴随着地下革命组织的发展,建立了全国范围的地下革命网络和地下融工网络,此时革命成功的进入了下一个小阶段。虽然革命家们取得的成果喜人,但仍然不代表革命组织可以与资产阶级正面对抗,因此仍然是处于战略防御态势的,地下革命组织仍需要发展,需要去与群众们建立紧密的联系,即在地下革命组织的领导下通过代办员体系,以之前建立的全国地下革命网络和地下融工网络为根基在全国大范围的各点突破进行融工和建立地上组织,随后地上这些不涉及敏感政治的”普通“群众组织再去向地下输送血液,去组建无产阶级的地下革命武装和地下红军。当地下革命组织有能力以拉锯战和扫荡资产阶级基层节点的形式去消灭资产阶级力量扩大自身力量的时候,革命就进入了战略相持阶段,在长期的拉锯战中,属于无产阶级的力量不断壮大,属于资产阶级的力量被不断扫荡清除,直到阶级力量彻底扭转的那一天,无产阶级将发起对资产阶级的战略决战,去扫清一切资产阶级毒瘤,到了那时,资产阶级吃人的教育制度也将随着资产阶级的消亡而消亡,取而代之的是无产阶级下以人为主,培养人成才,注重实践和斗争精神的社会主义教育制度。

